4 - NextGenHealth: Modeling the Appointment Scheduling Domain — Where Real-World Workflows Meet Clean Architecture
How a precise domain model ensures conflict-free scheduling, real-time availability, and auditability by design.
NEXTGENHEALTH SDLC
Fernando Antunes de Magalhaes
8/25/20252 min read


Turning Scheduling Chaos into Order
In healthcare, a missed appointment isn’t just a gap in the calendar — it’s a patient’s delayed care.
Yet, most systems still treat scheduling as an afterthought: double-bookings, overlapping appointments, silent cancellations.
At NextGenHealth, I’m building something different.
After finalizing the Patient Management and Authentication domain models, I turned to Appointment Scheduling — one of the most critical, and most broken, workflows in healthcare systems.
This isn’t just “booking a time.”
It’s a real-time, rule-enforced, auditable process that must balance:
Patient self-service
Staff efficiency
Doctor availability
Compliance
So I built a domain model that reflects this complexity — not with code, but with clear, intentional relationships.
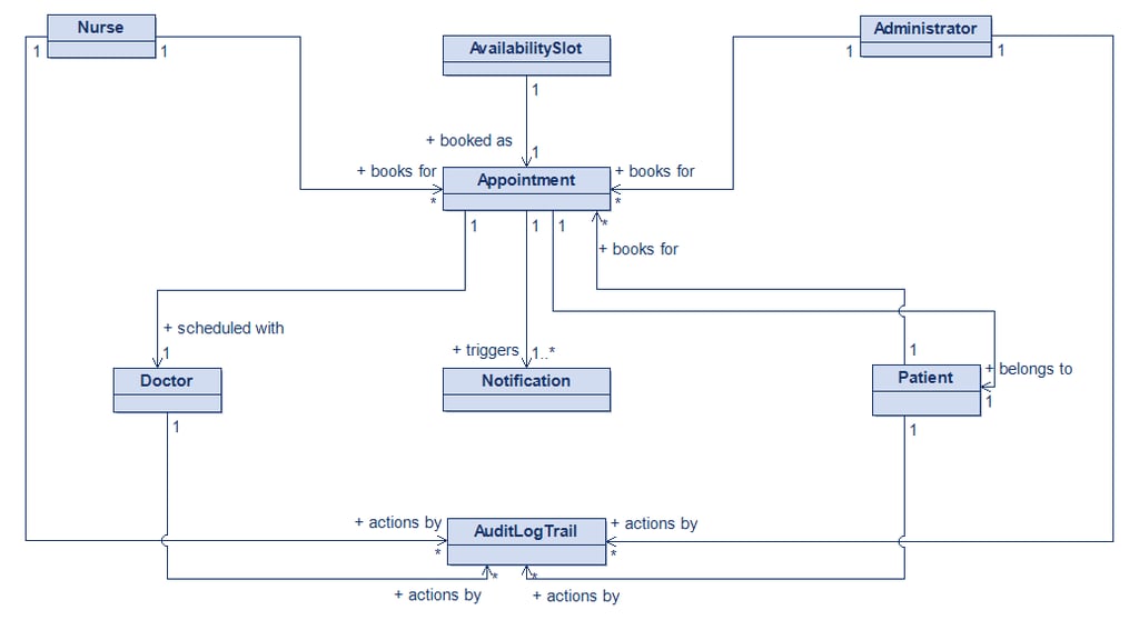
The Core of Model
The Appointment Scheduling domain model is built around six key entities:
✅ 1. Appointment
The central record of a scheduled event, including:
Patient and doctor
Date, time, duration
Type (consultation, follow-up, examination)
Status (scheduled, confirmed, completed, cancelled)
✅ 2. Patient & Doctor
Actors in the scheduling process:
Patient books, views, and manages appointments
Doctor has availability and receives notifications
✅ 3. AvailabilitySlot
A time slot that can be booked — the key to preventing double-booking.
This is not just a boolean flag. It’s a first-class entity that:
Is checked in real-time
Becomes an Appointment when booked
Ensures REQ-APP-002 (no doctor double-booking) and REQ-APP-003 (no patient overlap)
✅ 4. Notification
Triggers automated messages:
Confirmation (email/SMS)
Reminders (48h, 24h)
Doctor alerts (within 1 hour)
Aligned with REQ-APP-010, REQ-APP-011, REQ-APP-012
✅ 5. AuditLogTrail
Not a generic log — but a trail of scheduling actions:
Who booked the appointment
When it was created
Which patient and doctor were involved
Supports REQ-SEC-003 — full auditability
✅ 6. Nurse & Administrator
Staff who can book on behalf of patients, a common workflow in clinics.


Appointment Scheduling Domain Model
Stay in the Loop
Want to follow the journey?
🔗 Connect on LinkedIn — I post daily updates on the development process, UML decisions, and architecture insights.
📧 Need expert help on your healthcare project?
Let’s talk: contact@fmbyteshiftsoftware.com
GitHub NextGenHealth Project
Code. Design. Document. Refine.
About the Author: Fernando Antunes de Magalhães is a Software Architect with over 15 years of experience, including 11 years in healthcare technology. He holds a Post-Graduate degree in Software Engineering and is the author of “Software Engineering — Essential Principles for Beginners and Professionals” (link). He leads FM ByteShift Software, building next-generation systems with precision, compliance, and real-world impact.
